新闻资讯新闻资讯

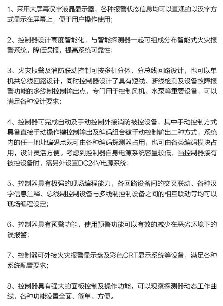
帮助分类
新闻资讯
文档首页> 新闻资讯> 海湾报警主机深度解析:功能特点、性能优势及实际应用

海湾报警主机深度解析:功能特点、性能优势及实际应用

发布时间:2026-01-22 20:45       

海湾报警主机详细介绍

一、概述

海湾报警主机是一种先进的报警系统主机,广泛应用于各种安全监控场景,如楼宇、校园、商业区等。其主要功能是实现报警信号的接收、处理、显示和记录,确保在紧急情况下能够及时发出警报并通知相关人员。

海湾报警主机祥细介绍

二、主要特点

1. 高性能处理能力

海湾报警主机具备强大的处理性能,能够同时处理多个报警信号,确保在复杂的监控环境中实现高效运作。

海湾报警主机祥细介绍

2. 灵活的配置方式

该报警主机支持多种报警设备的接入,如烟雾探测器、火焰探测器等,可以根据实际需求进行灵活配置。

海湾报警主机祥细介绍

3. 直观的显示界面

报警主机配备大屏幕液晶显示屏,可以实时显示报警信息、设备状态等,操作简便直观。

4. 强大的扩展能力

海湾报警主机支持多种通信协议,方便与其他安全系统进行集成,具备强大的扩展能力。

三、主要功能

1. 报警接收

报警主机能够接收来自各个监控点的报警信号,进行实时处理。

2. 报警处理

主机对接收到的报警信号进行分析、判断,并根据预设的报警规则进行相应的处理。

3. 报警显示

在液晶显示屏上实时显示报警信息、设备状态等,方便用户及时获取相关信息。

4. 报警记录

报警主机能够记录所有的报警信息,包括时间、地点、类型等,方便后续查询和分析。

5. 报警通知

当发生报警时,报警主机可以通过多种方式(如声、光、短信等)通知相关人员,确保紧急情况下能够及时响应。

四、总结

海湾报警主机是一种高性能、灵活、直观的报警系统主机,广泛应用于各种安全监控场景。其强大的处理性能、直观的显示界面和丰富的功能特点,使得它成为安全监控领域的重要设备之一。

扫一扫访问手机版
30+ 高防云产品
1000+企业的共同选择